工业噪声排污许可证申请填报攻略
一、 填报注意事项
1.《国民经济行业分类》(GB/T 4754)属于工业行业(行业门类为B、C、D)的,且依据《固定污染源排污许可分类管理名录(2019年版)》属于第3至99类应当纳入排污许可管理的排污单位,应将工业噪声依法全部纳入排污许可证管理。畜禽养殖、加油站、储油库、码头、环境治理业、环境卫生管理、火葬场、汽修场所、医疗机构等不属于工业行业或者不属于《排污许可名录》第3至99类应当纳入排污许可管理的排污单位,其排污许可证申请表无须填报工业噪声相关内容。
2.排污单位应严格对照《排污许可证申请与核发技术规范 工业噪声》(HJ 1301-2023)填报工业噪声排污许可证申请表,并对申请表内容的完整性、真实性、准确性、合规性负责。
3.排污单位应持证排污、按证排污。未依法取得排污许可证排放工业噪声的,或未按照排污许可证要求进行工业噪声污染防治、噪声排放、台账记录、执行报告提交、信息公开的排污单位将会依法受到处罚。
二、填报内容参考
1、总体要求
排污许可证中须记载排污单位的产噪单元及编号、主要产噪设施及数量、主要噪声污染防治设施及数量、厂界外声环境功能区类别、生产时段、工业噪声许可排放限值、自行监测要求以及环境管理台账记录、排污许可证执行报告编制、信息公开等要求。
2、产噪环节填报内容
进入填报页面,选择右上角“添加”。

①产噪单元编号。可按照“CZ0001、CZ0002、CZ0003....”依次编号。
②产噪单元名称,可按照生产线、生产单位或厂房等填报产噪单元,无需逐个填报产噪生产设施。
③主要产噪设施,根据排污单位实际,按照HJ 1301-2023附表A.1、适用的行业污染防治可行技术指南、经批复的环评文件等资料,识别填报主要产噪设施。可根据实际情况选择系统内已带入的产噪设施,也可以选取“其他”自行编辑。
④主要噪声污染防治设施,根据排污单位实际情况,按照HJ 1301-2023附表A.1以及适用的行业污染防治可行技术指南、经批准的环评报告书(表)填报主要噪声防治设施。可根据实际情况选择系统内已带入的噪声污染防治设施,也可以选取“其他”自行编辑,噪声污染防治设施要与产噪设施相对应。
⑤涉及多个产噪单元的,需要从开始界面的“添加”处,多次添加补充。
填报案例参考如下:

3、执行标准填报内容
进入页面,选择右上角“添加”。

出现如下界面。

排放标准名称选择《工业企业厂界环境噪声排放标准》(GB 12348-2008);一般情况,生产时段-昼间选择06:00-22:00,生产时段-夜间选择22:00-次日06:00;特殊情况,按照环评文件中设计日生产时间填写,如夜间不生产可不填报夜间生产时段。
填报案例参考如下:

4、管理要求填报内容
进入页面,选择右上角“添加”。

出现如下界面。

①厂界噪声点位名称。一般情况,可按照东、南、西、北厂界外1m作为监测点,如涉及“厂中厂”、“紧邻其他排污单位”等特殊情况,可按照环评文件中的厂界噪声监测点位、《排污单位自行监测技术指南 总则》(HJ 819-2017)5.4.1要求确定。
②厂界外声环境功能区类别。按照排污单位所在区域的声环境功能区划进行填报,若位于未划分声环境功能区的区域,当厂界外有噪声敏感建筑物时,依法依规参照GB 3096和GB/T 15190 的规定确定厂界外区域的声环境质量要求,据此确定厂界外声环境功能区类别。确定厂界外声环境功能区类别后,昼间、夜间的排放限值会自动带出。
填报案例参考如下:

5、自行监测要求填报内容
进入页面,选择右上角“添加”。

出现如下界面。

①厂界噪声点位名称,点击选择,填入厂界名称。
②监测指标。 仅昼间生产的只需选择昼间等效声级(Leq),仅夜间生产的只需选择夜间等效声级(Leq),昼间、夜间均生产的需分别选择昼间等效声级(Leq)和夜间等效声级(Leq)。涉及夜间频发、偶发噪声的需选择最大 A 声级 Lmax,频发噪声、偶发噪声仅在发生时进行监测。
③监测技术。一般情况选择手工,如法律法规有规定进行自动监测的从其规定。
④监测频次。有行业自行监测技术指南的,按照行业自行监测技术指南中最低监测频次执行(如适用《排污单位自行监测技术指南 陶瓷工业》(HJ1255-2022)或《排污单位自行监测技术指南 砖瓦工业》(HJ1254-2022)的工业噪声排污单位,其手工监测频次为1次/半年);无行业自行监测技术指南的,或行业自行监测技术指南未规定的,按照 HJ 819 执行,选择1次/季度。
填报案例参考如下:

6、其他信息填报内容
如有需要特殊说明的情况,可填报在此栏。

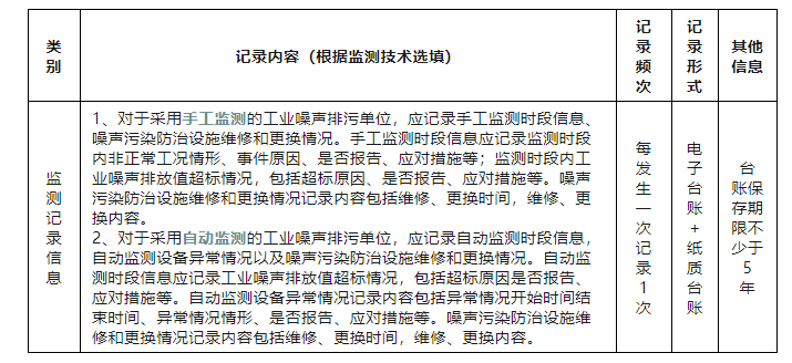
7、环境管理填报内容

8、附图和附件
①主要产噪设施和主要噪声污染防治设施分布图。
②所在区域有声环境功能区划的,可提交标注本单位所在位置的声环境功能区划图。
③包括厂界噪声自行监测内容的监测方案。
④变更、重新申请的排污单位已有自行监测数据的,可提交自行监测报告等说明材料。
文章来源:潍坊环保管家